- 来源:中华艺术
- 编辑时间:2025/9/17 11:31:14
- 阅读: 次
一份名单,勾勒教育风向。
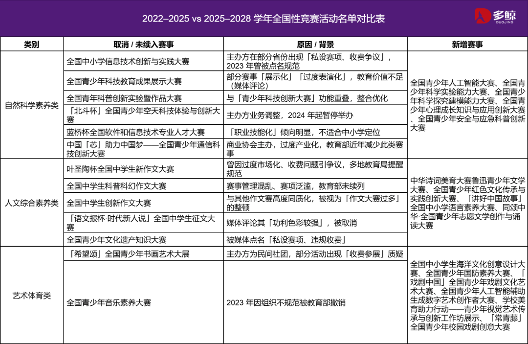
9 月 11 日,教育部公示了《2025—2028 学年面向中小学生的全国性竞赛活动名单》。这份俗称「白名单」的赛事目录,首次迎来大规模调整,47 项入选,新增 15 项,移除 13 项,覆盖自然科学素养类、人文综合素养类、艺术体育类三大类竞赛。
三年间,白名单让全国性中小学生赛事从野蛮生长转向有序管理,又在新一轮名单中显露出更强烈的价值导向——去功利化、素养导向化、科技前置化的趋势正在浮现。
白名单的设立,起初是为解决赛事乱象。过去几年,全国性中小学生竞赛一度呈现泛滥态势,滥设分赛、隐性收费、山寨赛事横行,家长和学校无所适从。
为此,教育部在 2022 年发布《面向中小学生的全国性竞赛活动管理办法》,确立「主办单位自主申报—专家评审—结果公示」的准入机制。只有经中央编办或民政部登记注册的正规机构举办,并具备非营利性质的赛事,才有资格进入名单。
这意味着,白名单不仅是一个竞赛清单,更是国家层面对赛事领域的权威性「过滤器」。它既保障了赛事的公益性与规范性,也赋予其结果较高的社会公信力。在「限总量、控频次」的框架下,白名单机制正逐渐改变中小学生全国性赛事的生态,从「野蛮生长」到「有序管理」,从「功利攀附」到「素养导向」,从「谁都能办」到「必须能育人」。
思创优学创始人马博向多鲸回顾白名单这三年的变化时直言,最大意义在于「去伪存真、去芜存精」,「它让竞赛从‘升学敲门砖’回归‘兴趣试金石’,实现了规范化、去功利化和素养导向化。」
在他看来,规范化意味着通过白名单的筛选机制清理「山寨赛事」和颁奖泛滥等乱象,减轻学校和家长的辨别成本;去功利化则是在剥离竞赛的升学捆绑色彩,让孩子真正回到兴趣驱动;而素养导向化体现在新增全国青少年人工智能创新挑战赛、全国青少年科学实验能力大赛、中华诗词美育大赛、全国青少年国防素养大赛等赛事,这些都强调创新力、跨学科能力和文化底蕴,而非单一的学科知识。
溪艺科技 CEO 刘利也向多鲸表示,白名单三年来在清除违规赛事的同时,更加注重科技素养、美育和国防教育等价值导向,「一些操作不规范、社会反响大的赛事被清理,环境更干净,信号更明确。」
本轮白名单调整最大的看点,是结构的剧烈变动。与 2022—2025学年相比,2025—2028 学年白名单总量从 44 项增至 47 项,增长幅度不大,但新增和移除的名单令人瞩目。
与上一轮名单相比,本轮白名单在自然科学素养类的调整幅度最大,其中,5 项新增,6 项被移除。全国青少年人工智能创新挑战赛、全国青少年科学实验能力大赛、全国青少年无人机大赛、全国青少年科学探究建模能力大赛等重磅项目集中上位,科技类赛事的权重显著提升,重心明显从传统 IT 编程转向 AI、实验探究与安全素养。
在本轮白名单中,人工智能、机器人、无人机等科技类赛事占比明显上升,释放出明确信号。随着人工智能、智能制造等前沿科技的快速发展,国家对相关领域人才的需求日益迫切。这类竞赛成为选拔和培养科技后备力量的重要平台,鼓励学生从小接触和探索新兴科技,为国家长远发展储备人才。
在人文综合素养类中,叶圣陶杯全国中学生新作文大赛、全国中学生科普科幻作文大赛、全国中学生创新作文大赛等多项作文赛事淡出,新增中华诗词美育大赛、全国青少年红色文化传承与实践创新大赛、同颂中华·全国青少年志愿文学创作与诵读大赛等,强调传统文化、语言表达与价值观培育的结合。软科启点创始人谢正羽向多鲸表示,这一调整凸显了文化传承与美育在新时代教育中的重要性,「人文类赛事的加入,进一步落实了‘五育并举’的全面发展目标,让学生在知识之外,也能在文化根脉中获得滋养。」
在艺术体育类中,希望颂全国青少年书画艺术大展、全国青少年音乐素养大赛等被移除,新增全国青少年国防素养大赛、全国青少年人工智能辅助生成数字艺术创作者大赛等新兴赛事。
2022–2025 vs 2025–2028 学年全国性竞赛活动名单对比表
HABA Digital 创始人李晶认为,白名单释放出的信号非常明确。「在德育为根的前提下,国家要培养的是既能表达美、具备运动精神,又能引领科技创新的新一代青年。」在他看来,本轮名单呈现出一个三元格局,人文美育、体育精神与科技创新并重,科技赛事的扩容不是偶然,而是国家战略和产业趋势共同作用的结果。
马博则指出,这背后有三重逻辑:服务国家战略、夯实科技人才根基;推动科教融合、呼应新课标强调的「做中学」「创中学」;以及对接未来产业、引导学生职业方向。「科技类赛事的‘C 位’出场,明确指出了国家人才培养的重点方向——面向世界科技前沿、经济主战场、国家重大需求。」
软科启点创始人谢正羽向多鲸表示,本轮名单强化了前置性人才培养信号,随着人工智能、智能制造等前沿科技的快速发展,国家对相关领域人才的需求日益迫切。
除了科技类赛事权重的变化,「低龄化」也是业内热议的一大现象。马博注意到思创优学合作的 1000 多家机构中,低龄群体参赛比例正在逐年上升,「小学阶段的机器人教育并非要求孩子掌握复杂原理,而是以游戏化、模块化方式进行启蒙,核心是培养逻辑思维、空间想象力、动手能力和解决问题的能力。」他也提醒要避免将低龄参赛演化为另一种「内卷」,「教育者和家长应关注过程而非结果,保护孩子兴趣和创造力。」
与此同时,李晶也注意到,上一轮名单已有不少小学段赛事,本轮如全国青少年科技创新大赛反而仅设高中组。「低龄化或许只是一方面,这更像是一种学段结构的均衡配置。」
无论如何,科技类赛事的集中上位已是不争事实。从作文退潮到 AI 入场、素养为本,白名单正在悄然切换未来育人坐标。
对于培训机构而言,这意味着赛道竞争的重心正在从单点突围转向体系建设,唯有尽早完成课程与人才培养模式的升级,才能真正承接白名单时代的长期需求。
事实上,白名单的结构重排,已经在倒逼培训行业的产品体系发生变化。过去,部分机构侧重短期冲刺式的「应试集训」,如今越来越多机构开始转向系统化、项目制培养,试图与白名单赛事的素养导向相匹配。
白名单有效期覆盖至 2028 年,为行业提供了相对稳定的政策窗口。业内普遍认为,科技创新与文化传承将成为两条最具成长性的主轴,其中,人工智能、无人机、信息科技、科学探究等领域正快速升温,有望成为未来数年的增长性赛道,并可能衍生出更多跨学科命题,如环保、可持续、人工智能安全等,赛事与校内课程的结合也将愈加紧密。与之同步,人才培养路径也将逐步完善,呈现出「普及—提升—选拔」的演进趋势。
与此同时,诗词、书法、非物质文化遗产等传统文化类赛事也在回归视野。可以预见,未来的白名单竞赛将不再局限于单一技能比拼,而将演变为科技素养与文化底蕴并重、学科知识与跨界创新并重的综合性成长平台。
值得注意的是,今年教育部官网发布的文件中,已不再出现「严禁将白名单赛事作为升学依据」的字样。这意味着白名单赛事的「升学功能」正在隐性回归,其成果正逐步被纳入中考科技特长、高考综合素质评价、强基计划等通道。
然而,白名单的本质依然不是「功利化选拔」,而是以素养为核心的育人平台。正如刘利所说,白名单赛事虽然具备科普性,但依然具有很强的选拔性,「从初赛、复赛到决赛,层层筛选,含金量很高。」马博也表示,「传统编程比赛像筛选,是为找到最顶尖的学术人才;科普公益竞赛像播种,是为孕育未来的工程师、科学家和创新者。」李晶也判断,白名单赛事「虽然正在从‘兴趣活动’变成拔尖创新人才的选拔通道,但底色仍然是科普与公益」。
教育部也在文件中再次强调,任何竞赛奖项均不得作为基础教育阶段招生入学加分依据。白名单提供的不是一条「升学捷径」,而是一条「素养之路」。
对于家长而言,应避免陷入「唯白名单论」,理性看待奖项价值;对于机构而言,应守住公益与教育的边界,专注课程体系与育人能力建设;对于学生而言,则应以兴趣为起点、以能力为目标。正如李晶所言,「科技创新教育的趋势一定是向上的,但必须回到真科技、真教育,否则这个行业也会在浪潮里被洗牌。」
教育是一场马拉松,竞赛只是沿途的一道风景。真正重要的,不是孩子在某场赛事上能拿几块奖牌,而是他们能否在持续的探索中找到兴趣、锻造能力,并成长为完整的人。
《2025—2028学年面向中小学生的
全国性竞赛活动名单》
来源:网络

- 摄影师携“大眼球”拍另类作品 呼吁关爱眼
- >随着科技的发展,我们的日常生活和工作越来越离不开电子产品。但过度地沉迷玩手机、P...[详细]

- 中国移动杯·龙江色彩手机相机国际摄影大赛
- >冰凌花,是北方高寒地区特有的一种耐寒草本植物,其学名为侧金盏花,属于毛茛科、侧金...[详细]





